新聞資訊
| 業務中心: | 0371-55696552 18037153049 |
您的當前位置:魯班培訓-一建培訓,二建培訓,監理,注冊安全工程師等 > 新聞資訊 > 建筑資訊 >
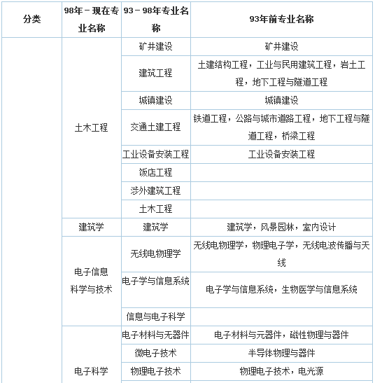
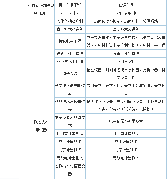
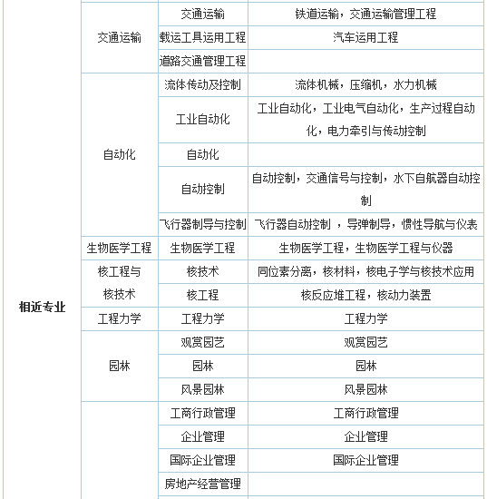
一級建造師工程類或工程經濟類專業對照表
作者:魯班培訓 來源:魯班培訓 瀏覽: 添加日期:2015-09-21
2015年一級建造師考試報名工作已經啟動,目前有不少考生對一級建造師報考條件中的具體報考專業有些疑問,今天中建教育小編就來為大家解釋一下具體報考專業。






















注:
1、本表按教育部現行《普通高等學校本科專業目錄新舊專業對照表》編制,共涉及“土建類、測繪類、水利類、交通運輸類、能源動力類、地礦類、材料類、電氣信息類、機械類、管理科學與工程類、生物工程類、化工與制藥類、工程力學類”等18類45個專業,其中本專業100個,相近專業9個。
2、 為便于考核認定條件中有關專業學歷的確認,對“本專業”、“相近專業”和“其他專業”進行了劃分,供申報和審核考核認定條件時參考。其他專業的具體范圍由建設部、人事部確認。

鄭州




